User Experience Design

User flow for AHXS, a mobile app for consulting and rating the accessibility of buildings, allowing for users to adequately plan and prepare for their journeys.

BRIEF  | Mobile app to provide buildings' accessibility information, providing users the ability to adequately plan and prepare for their journeys. Additionally, using geolocation, the mobile app invites contributors to add and rate the facilities they visit, in order to continuously expand the number of buildings rated.


Winner at the Hackaday.i/o Solve for one, second prize.


RATIONALE  |  With a straight-to-the-point approach and robust visual cues, AHXS' user interface was designed to be accessible to users with sensory impairments. 


MY CONTRIBUTION  |  User Experience Design, User Interface Design, Interaction Design


User Experience research for the University of Michigan Medical System's intranet design.

Michigan Medicine User Interviews.

Feature needs and requests mapped after 13 user interviews with stakeholders at Michigan Medicine. The graphic shows how often a feature was requested, and which category it belongs to (functionality, tools, etc).

Challenges and pain points culled from user interviews, showing how often an issue was pointed out and in which interview. The sticky notes on the side contain the actual user comments.

Michigan Medicine's User Journey for Document Search.

Michigan Medicine's User Journey for Task Assignment and Management.

Michigan Medicine Persona card, detailing attributes, needs and tactical implications.

Michigan Medicine Persona cards.

Strategic Priorities mapped to Effort & Impact.

Card Sorting Exercise.

Michigan Medicine personalized dashboard wireframe for a group within a "Spoke" site.

Michigan Medicine personalized dashboard wireframe for a group within a "Spoke" site.

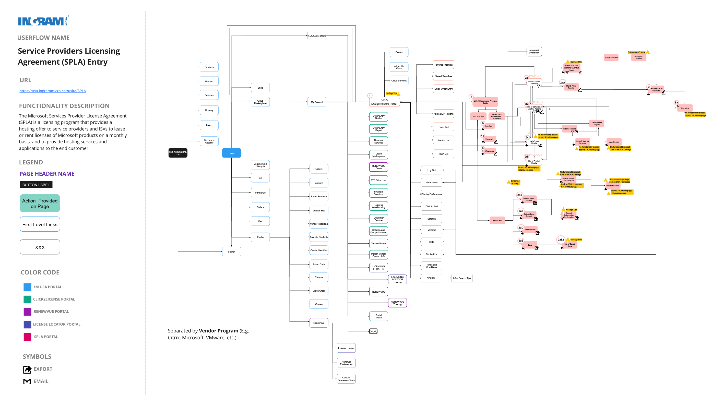
Web mapping and planning for Ingram Micro's processes.

Ingram Micro Cart and Checkout Web process Map.

Ingram Micro Service Providers Licensing Agreement process Map.

Ingram Micro Service Click to License process Map.

UX Research for GreenDot, a mobile app that provides consumers with the ability to calculate the environmental impact of product packaging right at the point of purchase.

UX field research for GreenDot.

UX field research for GreenDot.

Feature importance denoted by box size, to guide development priority.

Analytics of feature use by demographic segment after the App's launch, to guide strategic priority decisions for next version development.


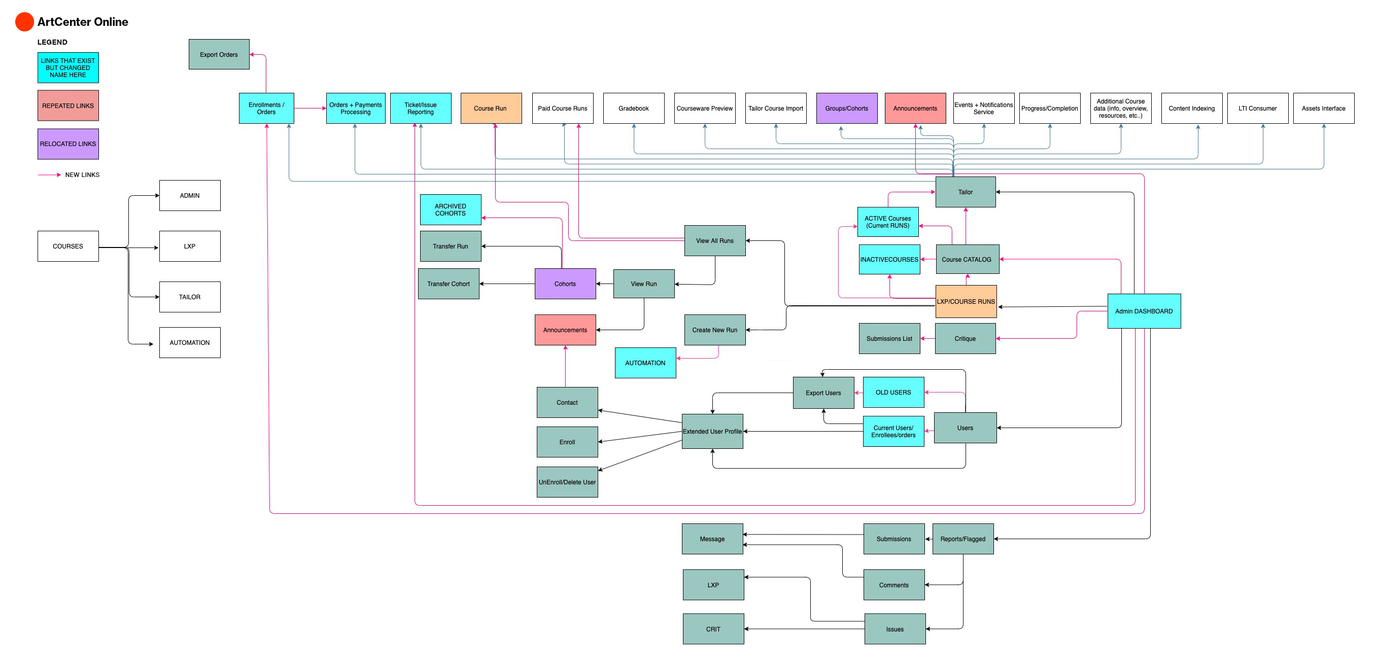
UX work for ArtCenter College of Design's online learning platform.

The IA diagram details components of ArtCenter Online's learning management system, comprising Course Administration, Program Administration and Course Interaction Modules.

UX work for findpeaceathome, a resource for women experiencing domestic violence.

Persona developed for the Findpeaceathome.org site.

Persona developed for the Findpeaceathome.org site.

UX work for LA County's Alternate Public Defender Website, an LA County resource for destitute citizens with legal needs.

Information Architecture for LA County's Alternate Public Defender Website.

Persona developed for the Alternate Public Defender’s website.

User Story Persona Chart for the Alternate Public Defender website.

Homepage wireframe for the Alternate Public Defender website.